AHCY-Adenosine Complex: A Novel Prognostic Biomarker and Precision Therapeutic Target in Cancer
2026-01-22
From Bench to Bedside: Targeted mRNA Delivery Achieved with Sustainable, Lyophilizable Nanoparticles
2026-01-16
Professional Perspective: "mRNA Technology Breaks the 40-Year Deadlock in HIV Vaccine Development"
2026-01-13
More Potent, Less Toxic: How a Novel MeDZ Lipid is Revolutionizing mRNA Cancer Vaccines
2026-01-05
A New Dawn for Hepatitis B Treatment: Can mRNA and Gene Editing Deliver a Cure?
2025-12-31
Breaking the Cycle of Non-Healing Diabetic Ulcers: Multifunctional Aerogel Dressing Offers a Comprehensive Therapeutic Strategy
2025-12-25
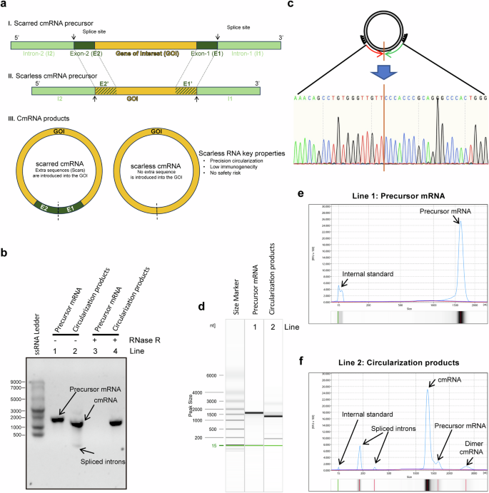
Beyond Linear mRNA: How Scarless Circular mRNA is Redefining the Efficacy Horizon of Next-Gen CAR-T Cells
2025-12-23
From DNA Cleavage to Epigenetic Control: CRISPR-Driven Paradigm Shifts in Gene and Cell Therapy
2025-12-19